Use Of Driver Amplifier . • consists of two amplifiers −envelope amplifier (provides vdd bias / current to rf pa −rf pa (operates in gain compression) • envelope & pm. •the main goal of an output amplifier, also called driver amplifier, is to efficiently drive signals into an output load. In my opinion, a driver amplifier can be simply considered as a driver (to amplify power) that is capable of providing sufficient current (power).
from www.youtube.com
In my opinion, a driver amplifier can be simply considered as a driver (to amplify power) that is capable of providing sufficient current (power). •the main goal of an output amplifier, also called driver amplifier, is to efficiently drive signals into an output load. • consists of two amplifiers −envelope amplifier (provides vdd bias / current to rf pa −rf pa (operates in gain compression) • envelope & pm.
How to make 1000W amplifier using ic TL071 as driver at home circuit
Use Of Driver Amplifier In my opinion, a driver amplifier can be simply considered as a driver (to amplify power) that is capable of providing sufficient current (power). •the main goal of an output amplifier, also called driver amplifier, is to efficiently drive signals into an output load. • consists of two amplifiers −envelope amplifier (provides vdd bias / current to rf pa −rf pa (operates in gain compression) • envelope & pm. In my opinion, a driver amplifier can be simply considered as a driver (to amplify power) that is capable of providing sufficient current (power).
From shopee.co.id
Jual Kit power driver amplifier stereo 2x400w ( 372 ) Shopee Indonesia Use Of Driver Amplifier In my opinion, a driver amplifier can be simply considered as a driver (to amplify power) that is capable of providing sufficient current (power). • consists of two amplifiers −envelope amplifier (provides vdd bias / current to rf pa −rf pa (operates in gain compression) • envelope & pm. •the main goal of an output amplifier, also called driver amplifier,. Use Of Driver Amplifier.
From www.mdpi.com
Electronics Free FullText Design of a Broadband MMIC Driver Use Of Driver Amplifier •the main goal of an output amplifier, also called driver amplifier, is to efficiently drive signals into an output load. In my opinion, a driver amplifier can be simply considered as a driver (to amplify power) that is capable of providing sufficient current (power). • consists of two amplifiers −envelope amplifier (provides vdd bias / current to rf pa −rf. Use Of Driver Amplifier.
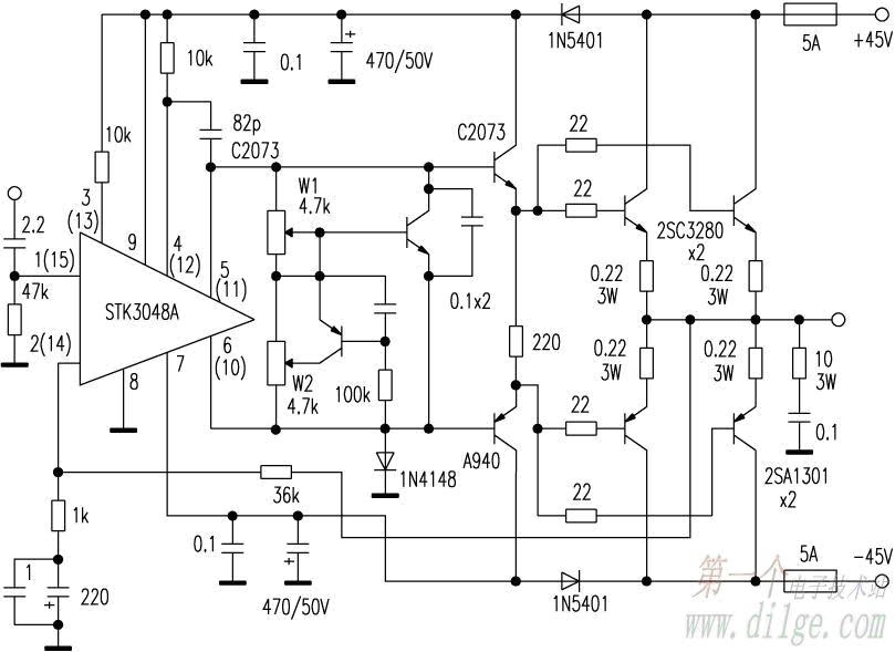
From another-electronics.blogspot.com
Power Amplifier use STK3048A for driver input Another Electronics Use Of Driver Amplifier • consists of two amplifiers −envelope amplifier (provides vdd bias / current to rf pa −rf pa (operates in gain compression) • envelope & pm. •the main goal of an output amplifier, also called driver amplifier, is to efficiently drive signals into an output load. In my opinion, a driver amplifier can be simply considered as a driver (to amplify. Use Of Driver Amplifier.
From www.sv1afn.com
Wideband Driver Amplifier 1 W Use Of Driver Amplifier • consists of two amplifiers −envelope amplifier (provides vdd bias / current to rf pa −rf pa (operates in gain compression) • envelope & pm. In my opinion, a driver amplifier can be simply considered as a driver (to amplify power) that is capable of providing sufficient current (power). •the main goal of an output amplifier, also called driver amplifier,. Use Of Driver Amplifier.
From easycircuit012.blogspot.com
High Power Audio Amplifier 2800W Circuit Schematic Diagram The Circuit Use Of Driver Amplifier • consists of two amplifiers −envelope amplifier (provides vdd bias / current to rf pa −rf pa (operates in gain compression) • envelope & pm. •the main goal of an output amplifier, also called driver amplifier, is to efficiently drive signals into an output load. In my opinion, a driver amplifier can be simply considered as a driver (to amplify. Use Of Driver Amplifier.
From www.aliexpress.com
NEW 304000mhz RF Wideband Amplifier Gain 40dB Low Noise Amplifier LNA Use Of Driver Amplifier In my opinion, a driver amplifier can be simply considered as a driver (to amplify power) that is capable of providing sufficient current (power). •the main goal of an output amplifier, also called driver amplifier, is to efficiently drive signals into an output load. • consists of two amplifiers −envelope amplifier (provides vdd bias / current to rf pa −rf. Use Of Driver Amplifier.
From in.pinterest.com
1000W Driver Power Amplifier Namec TEF Use Of Driver Amplifier In my opinion, a driver amplifier can be simply considered as a driver (to amplify power) that is capable of providing sufficient current (power). •the main goal of an output amplifier, also called driver amplifier, is to efficiently drive signals into an output load. • consists of two amplifiers −envelope amplifier (provides vdd bias / current to rf pa −rf. Use Of Driver Amplifier.
From www.rfglobalnet.com
2 40 GHz Wideband LO Driver Amplifier ADM18007PC Use Of Driver Amplifier • consists of two amplifiers −envelope amplifier (provides vdd bias / current to rf pa −rf pa (operates in gain compression) • envelope & pm. In my opinion, a driver amplifier can be simply considered as a driver (to amplify power) that is capable of providing sufficient current (power). •the main goal of an output amplifier, also called driver amplifier,. Use Of Driver Amplifier.
From www.lazada.co.id
Kit Driver Amplifier 400 Watt mono Lazada Indonesia Use Of Driver Amplifier • consists of two amplifiers −envelope amplifier (provides vdd bias / current to rf pa −rf pa (operates in gain compression) • envelope & pm. In my opinion, a driver amplifier can be simply considered as a driver (to amplify power) that is capable of providing sufficient current (power). •the main goal of an output amplifier, also called driver amplifier,. Use Of Driver Amplifier.
From sptronics.com
Ignition driver amplifier 4 channels IDI401 SPTRONICS Use Of Driver Amplifier In my opinion, a driver amplifier can be simply considered as a driver (to amplify power) that is capable of providing sufficient current (power). •the main goal of an output amplifier, also called driver amplifier, is to efficiently drive signals into an output load. • consists of two amplifiers −envelope amplifier (provides vdd bias / current to rf pa −rf. Use Of Driver Amplifier.
From e2e.ti.com
input driver/amplifier for AD5294 Amplifiers forum Amplifiers TI Use Of Driver Amplifier •the main goal of an output amplifier, also called driver amplifier, is to efficiently drive signals into an output load. In my opinion, a driver amplifier can be simply considered as a driver (to amplify power) that is capable of providing sufficient current (power). • consists of two amplifiers −envelope amplifier (provides vdd bias / current to rf pa −rf. Use Of Driver Amplifier.
From shopee.co.id
Jual Kit Driver Amplifier Yiroshi 1500 Watt Shopee Indonesia Use Of Driver Amplifier • consists of two amplifiers −envelope amplifier (provides vdd bias / current to rf pa −rf pa (operates in gain compression) • envelope & pm. In my opinion, a driver amplifier can be simply considered as a driver (to amplify power) that is capable of providing sufficient current (power). •the main goal of an output amplifier, also called driver amplifier,. Use Of Driver Amplifier.
From todayscircuits.blogspot.com
50 Watt MOSFET amplifier Todays Circuits Engineering Projects Use Of Driver Amplifier In my opinion, a driver amplifier can be simply considered as a driver (to amplify power) that is capable of providing sufficient current (power). • consists of two amplifiers −envelope amplifier (provides vdd bias / current to rf pa −rf pa (operates in gain compression) • envelope & pm. •the main goal of an output amplifier, also called driver amplifier,. Use Of Driver Amplifier.
From www.pinterest.com
3kW Power Amplifier Driver Circuit PCB Layout Circuit diagram, Power Use Of Driver Amplifier •the main goal of an output amplifier, also called driver amplifier, is to efficiently drive signals into an output load. In my opinion, a driver amplifier can be simply considered as a driver (to amplify power) that is capable of providing sufficient current (power). • consists of two amplifiers −envelope amplifier (provides vdd bias / current to rf pa −rf. Use Of Driver Amplifier.
From www.youtube.com
How to make 1000W amplifier using ic TL071 as driver at home circuit Use Of Driver Amplifier In my opinion, a driver amplifier can be simply considered as a driver (to amplify power) that is capable of providing sufficient current (power). • consists of two amplifiers −envelope amplifier (provides vdd bias / current to rf pa −rf pa (operates in gain compression) • envelope & pm. •the main goal of an output amplifier, also called driver amplifier,. Use Of Driver Amplifier.
From shopee.co.id
Jual Kit Driver Amplifier TBM F1 Shopee Indonesia Use Of Driver Amplifier • consists of two amplifiers −envelope amplifier (provides vdd bias / current to rf pa −rf pa (operates in gain compression) • envelope & pm. In my opinion, a driver amplifier can be simply considered as a driver (to amplify power) that is capable of providing sufficient current (power). •the main goal of an output amplifier, also called driver amplifier,. Use Of Driver Amplifier.
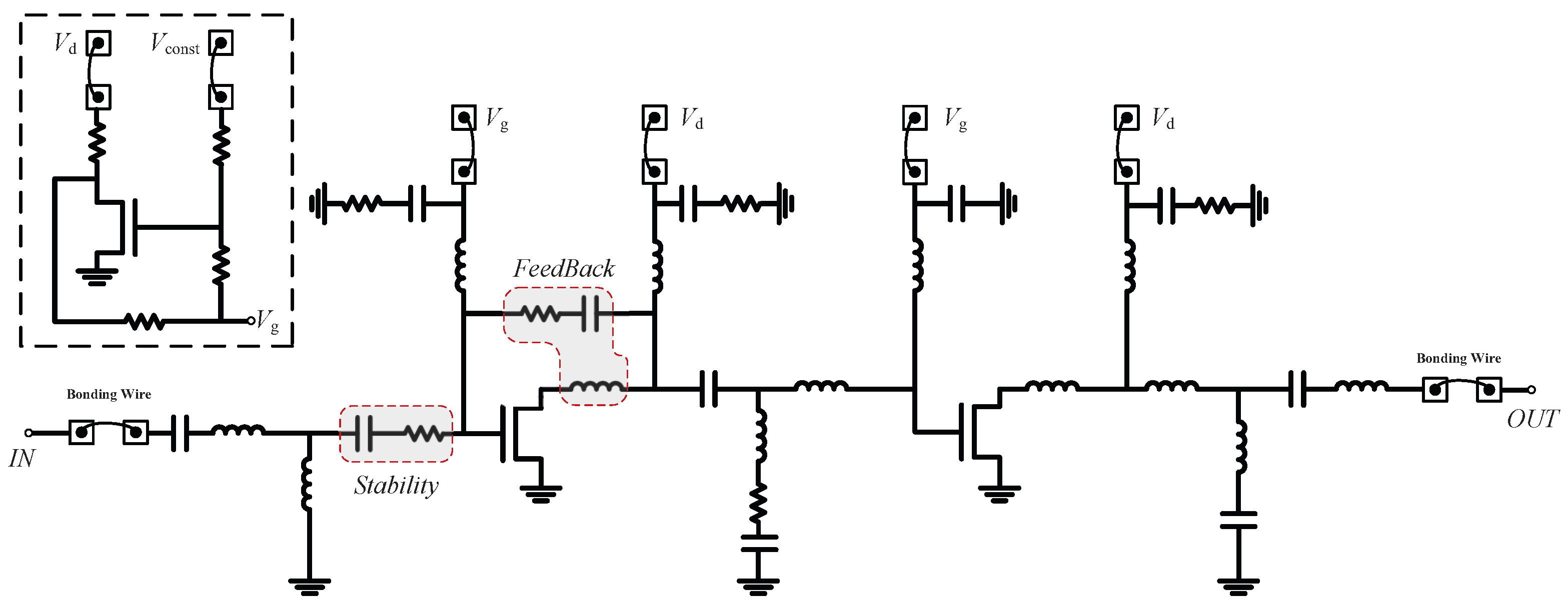
From www.semanticscholar.org
Figure 6 from Design of a Broadband MMIC Driver Amplifier with Enhanced Use Of Driver Amplifier In my opinion, a driver amplifier can be simply considered as a driver (to amplify power) that is capable of providing sufficient current (power). • consists of two amplifiers −envelope amplifier (provides vdd bias / current to rf pa −rf pa (operates in gain compression) • envelope & pm. •the main goal of an output amplifier, also called driver amplifier,. Use Of Driver Amplifier.
From userdbrose.z21.web.core.windows.net
Mosfet Power Amplifier Circuit Diagram Use Of Driver Amplifier In my opinion, a driver amplifier can be simply considered as a driver (to amplify power) that is capable of providing sufficient current (power). •the main goal of an output amplifier, also called driver amplifier, is to efficiently drive signals into an output load. • consists of two amplifiers −envelope amplifier (provides vdd bias / current to rf pa −rf. Use Of Driver Amplifier.